5 Steps to Find the Best Car Accident Attorney Near You
Introduction
Navigating the aftermath of a car accident can feel overwhelming, leaving you with a whirlwind of uncertainty and tough choices. It’s understandable that you might be feeling lost right now. With so many legal options available, finding the right car accident attorney is essential to ensure you receive the compensation you deserve.
This guide will walk you through the important steps to select the best legal representation for your needs. From assessing your individual circumstances to understanding fee structures, we’re here to help you make informed decisions. How can you confidently choose an attorney who not only meets your legal requirements but also offers the support you need during this challenging time?
Many people find themselves unsure of where to start, and that’s completely normal. Remember, you’re not alone in this journey. We’re here for you, and together, we can navigate this path toward recovery.
Assess Your Legal Needs and Goals
Take a moment to reflect on the details of your car accident. Think about the severity of your injuries, the complexity of your situation, and the type of compensation you’re seeking. Are you looking for reimbursement for medical expenses, lost wages, or perhaps pain and suffering? Jot down your goals and any questions you might have about the legal process. This clarity will help you communicate effectively with potential legal representatives and ensure they’re ready to support you through this challenging time.
First and foremost, it’s crucial to prioritize getting the right medical attention. As you’re able, document the crash with photos and notes; this evidence can be vital for your claim. Additionally, it is essential to reach out to the best car accident attorney near me as soon as possible. Seeking early legal guidance from the best car accident attorney near me can help protect your rights and maximize your claim.
Consider whether you need the best car accident attorney near me who specializes in a specific area, such as motorcycle accidents or wrongful death claims. This choice can significantly impact the outcome of your case. It’s also important to understand California’s comparative negligence laws. Even if you think you might share some responsibility for the accident, you could still be entitled to compensation if another party is also at fault. This knowledge will empower you as you navigate the legal landscape following your accident.
Remember, you’re not alone in this journey. Many people find themselves in similar situations, and it’s understandable to feel overwhelmed. We’re here for you, ready to help you take the next steps toward recovery and justice.
Research Potential Attorneys and Their Specializations
When you’re facing the aftermath of an accident, it’s understandable that finding the best car accident attorney near me can feel overwhelming. Start your search by focusing on the best car accident attorney near me, especially those who specialize in personal injury law and have a proven track record in automobile accident cases. The Ledger Law Firm is a great example of this specialization, dedicating its practice to personal injury law to ensure clients receive the best representation possible. A typical personal injury lawyer brings years of experience, which can significantly influence the outcome of your case.
Utilize online resources like legal directories, bar association websites, and client reviews to compile a list of potential candidates for the best car accident attorney near me. Pay attention to their educational background, years in practice, and notable case results. These factors can give you insight into their ability to handle your claim effectively.
Additionally, consider reaching out to friends, family, or colleagues who have had positive experiences with the best car accident attorney near me. Their recommendations can be invaluable. Once you have a shortlist, take the time to visit their websites. Look for information about their practice areas, client testimonials, and any articles or resources they may have published. This research will provide you with valuable insights into their expertise and approach to client representation, helping you make a well-informed decision in your search for the right legal advisor.
Remember, 95-96% of personal injury claims are resolved before trial, so having a knowledgeable legal representative by your side is crucial. As Kristopher Peerali wisely states, ‘We want to ensure you get the medical attention and financial reparation you rightfully deserve after an accident.’ The Ledger Law Firm’s commitment to client care shines through in testimonials from clients like Crystal Kwon, who appreciated the firm’s proactive communication and support throughout the legal process.
You’re not alone in this journey, and we’re here for you every step of the way.
Schedule Consultations and Evaluate Your Options
Once you’ve narrowed down your list of potential lawyers, the next step is to set up meetings with your top choices. The best car accident attorney near me, like many personal injury lawyers, offers free initial consultations, allowing you to discuss your situation without any financial pressure. It’s understandable that you might feel a bit anxious about this process, but remember, these meetings are a chance for you to gauge whether you feel comfortable with the attorney.
During these consultations, it’s important to ask about their experience with cases similar to yours, how they plan to handle your situation, and their communication style. Feeling at ease and confident in your lawyer’s ability to represent you is crucial for a successful partnership. Here are some questions you might consider asking:
- What is your experience with car accident cases?
- How do you communicate with clients?
- What is your strategy for my case?
- Can you provide references from past clients?
Taking notes during each consultation can be incredibly helpful as you compare your options later. Statistics show that 91% of victims represented by a personal injury lawyer receive a payout, compared to just 51% of those who go without legal representation. This highlights the importance of choosing a lawyer who not only has the right experience but also makes you feel supported and understood throughout this journey. Remember, you’re not alone in this process, and we’re here for you.
Understand Fee Structures and Payment Options
Understanding the fee structure of a lawyer is crucial before making a hiring decision. At The Ledger Law Firm, most personal injury lawyers operate on a contingency fee basis, meaning they only get paid if you win your claim. Typically, these fees range from 30% to 40% of the settlement amount, depending on the complexity of your case and the lawyer’s experience. Simpler cases might have lower fees, while those that require more resources or go to trial could see fees closer to 40%.
It’s understandable that you might have concerns about additional costs that could arise during the legal process. Common expenses include:
- Court filing fees
- Expert witness costs
- Administrative fees
Often, these are covered by the lawyer and deducted from the final settlement. It’s important to ask how these expenses will be handled and whether your legal representative will cover them upfront.
When discussing payment options, don’t hesitate to ask potential lawyers about their flexibility in fee arrangements. Understanding these financial details ahead of time can help you avoid unexpected costs later on and ensure you choose a lawyer whose fees align with your budget. At The Ledger Law Firm, we pride ourselves on our expertise and results, offering compassionate legal support to make sure you feel confident and informed every step of the way. Remember, you’re not alone in this journey; we’re here for you.
Make an Informed Decision and Hire Your Attorney
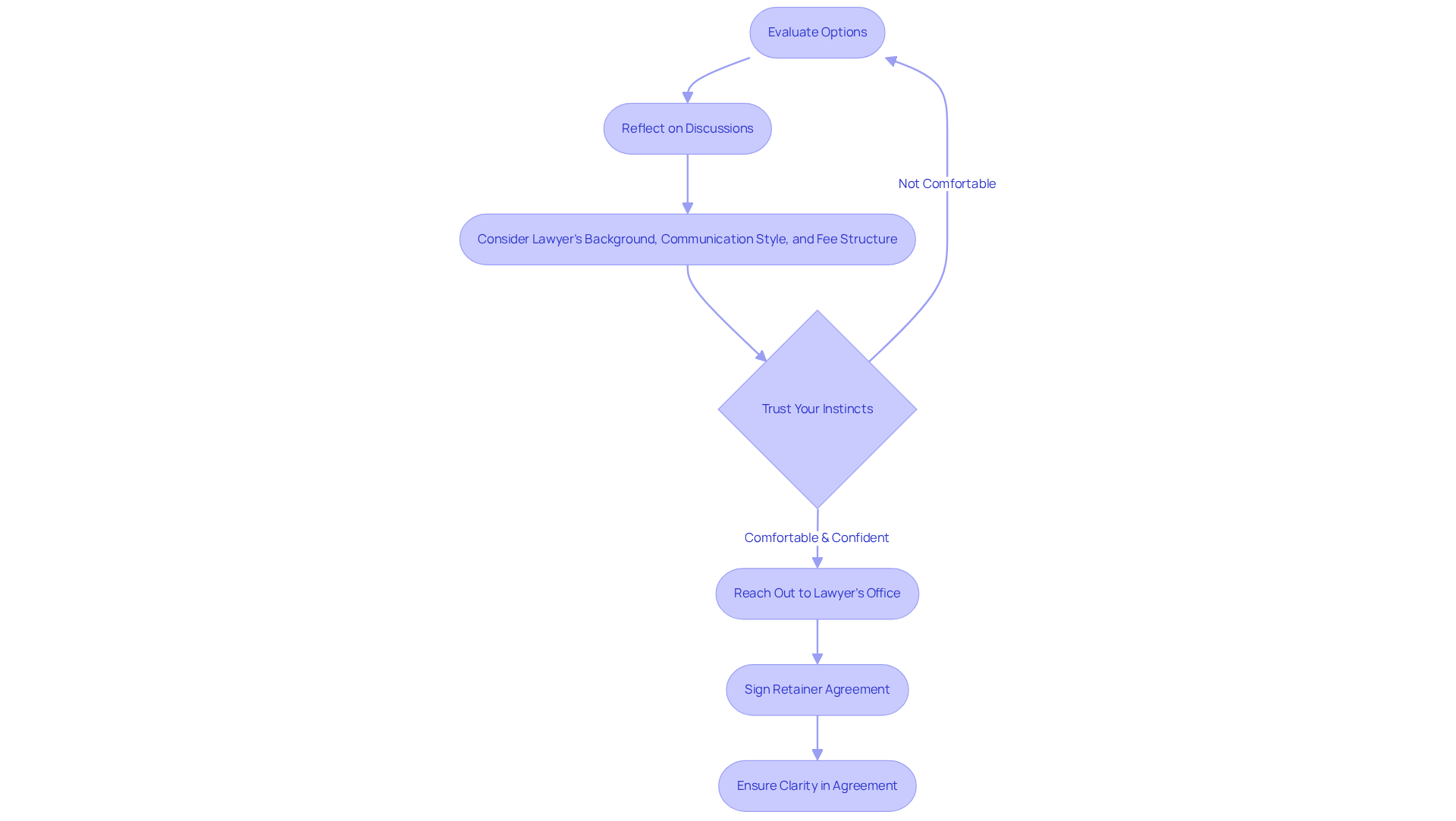
After evaluating your options, it’s understandable that you might feel a bit overwhelmed. Making a decision about legal representation, particularly selecting the best car accident attorney near me, is significant, and it’s important to reflect on the discussions you’ve had. Consider the lawyer’s background, communication style, and fee structure. Trust your instincts – choose someone you feel comfortable with and confident in their ability to represent you effectively. Remember, trust and comfort are paramount in the attorney-client relationship; these factors can significantly influence your overall experience and the outcomes of your case.
Once you’ve made your choice, reach out to the lawyer’s office to formally engage their services. Be prepared to sign a retainer agreement that outlines the terms of your representation. It’s crucial to ensure clarity in this agreement, as misunderstandings can lead to complications later on. Many clients express concerns about the transparency of retainer agreements, highlighting the importance of understanding all aspects before signing. Don’t hesitate to ask questions if anything is unclear; a reliable legal professional will appreciate your diligence and provide thorough explanations.
Having the best car accident attorney near me by your side can help you navigate the complexities of your situation and strive towards obtaining the compensation you deserve. Successful hires of the best car accident attorney near me in car accident cases often stem from clear communication and a solid understanding of the retainer terms. This reinforces the need for a transparent and trusting relationship. Remember, you’re not alone in this journey; we’re here for you.
Conclusion
Navigating the aftermath of a car accident can feel overwhelming, and it’s completely understandable to seek the right legal representation to help you secure the compensation you deserve. By taking the time to assess your legal needs, researching potential attorneys, and scheduling consultations, you empower yourself to choose the best car accident attorney near you. This thoughtful process ensures you have a knowledgeable advocate by your side, guiding you through the complexities of your case.
Throughout this guide, we’ve highlighted key insights that can make a difference in your journey. The importance of specialization in personal injury law, the value of client testimonials, and the significance of transparent fee arrangements are all crucial elements to consider. Understanding California’s comparative negligence laws and recognizing the higher likelihood of successful settlements with legal representation further emphasize why having an experienced attorney is essential. Each step you take in this journey builds a strong foundation for your case.
Ultimately, choosing the right car accident attorney is a decision that carries significant weight. It not only impacts the outcome of your claim but also shapes your overall experience during this challenging time. Take a moment to reflect on your options, trust your instincts, and engage with a lawyer who prioritizes your needs. By doing so, you set the stage for a more confident recovery process, knowing that you’re not alone in your pursuit of justice and compensation. We’re here for you, every step of the way.
Frequently Asked Questions
What should I assess regarding my legal needs after a car accident?
Reflect on the severity of your injuries, the complexity of your situation, and the type of compensation you seek, such as reimbursement for medical expenses, lost wages, or pain and suffering. Document your goals and any questions about the legal process.
Why is it important to seek medical attention after a car accident?
Prioritizing medical attention is crucial for your health and recovery. Additionally, documenting the crash with photos and notes can provide vital evidence for your claim.
When should I contact a car accident attorney?
It’s essential to reach out to a car accident attorney as soon as possible to protect your rights and maximize your claim.
How can I choose the right attorney for my case?
Look for attorneys who specialize in personal injury law and have experience with automobile accident cases. Research their educational background, years in practice, and notable case results.
What resources can I use to find potential attorneys?
Utilize online legal directories, bar association websites, and client reviews. Additionally, seek recommendations from friends, family, or colleagues who have had positive experiences with attorneys.
What role do comparative negligence laws play in my case?
Understanding California’s comparative negligence laws is important because even if you share some responsibility for the accident, you may still be entitled to compensation if another party is also at fault.
How common is it for personal injury claims to be resolved before trial?
Approximately 95-96% of personal injury claims are resolved before trial, highlighting the importance of having knowledgeable legal representation.
What should I look for on an attorney’s website?
Look for information about their practice areas, client testimonials, and any published articles or resources that provide insights into their expertise and approach to client representation.
Free Case Evaluation
Recent Posts
- A Full Process – How To Start A Personal Injury Claim Los Angeles | Attorney For Personal Injury Claims
- Does Surgery Increase Workers’ Comp Settlement? Signs Of Your Increased Worker’s Claim
- Blamed for a Car Accident That Wasn’t My Fault: How to Dispute Liability & Protect Your Claim
- Low Impact Car Accident Settlement: Injuries, Compensation, Proof & Claim Strategies
- How Do Car Accident Settlements Work? A Step-by-Step Guide to the Car Accident Settlement Process







