10 Essential Questions to Ask Your Accidents Lawyer
Introduction
When you find yourself dealing with the aftermath of an accident, choosing the right lawyer can feel like a daunting task. It’s understandable that the decisions made during this critical time can weigh heavily on your mind, as they can significantly impact the outcome of your personal injury claim. This article explores ten essential questions you should consider asking your accident lawyer, empowering you to feel more informed and supported in your pursuit of justice.
What insights can these inquiries provide? How can they shape the legal journey ahead? Many people find themselves wondering about these very questions. Understanding the answers could be the key to navigating the complexities of personal injury law effectively. Remember, you’re not alone in this journey; we’re here for you.
The Ledger Law Firm: What Is Your Experience with Personal Injury Cases?
When you’re considering hiring an accidents lawyer, it’s important to ask about their specific experience with cases like yours. It’s understandable that you want to feel secure in your choice. Knowing the average number of personal injury claims handled by attorneys can provide some context. For instance, many personal injury lawyers manage a significant number of claims, with firms reporting an average of 181,064 costs per claim. This highlights the complexity involved in these cases.
You might wonder how many cases they’ve successfully resolved and what outcomes they’ve achieved. An accidents lawyer with substantial experience in accident law is generally better equipped to navigate the complexities of your situation and advocate effectively on your behalf. Their deep understanding of the nuances of personal injury claims can greatly influence your chances of securing a favorable settlement or ruling.
As legal experts often point out, a strong track record in similar matters frequently correlates with better results. This makes it crucial to choose a lawyer who not only understands the law but also has a proven history of success in litigation. Remember, you’re not alone in this journey; we’re here for you, and finding the right support can make all the difference.
How Will You Communicate with Me During My Case?
When working with The Ledger Law Firm, it’s understandable to wonder how your lawyer will keep you updated on your case. Will you receive regular updates through emails, phone calls, or in-person meetings? Establishing a clear communication plan is essential to ensure you stay informed and can address any concerns as they arise.
At The Ledger Law Firm, we genuinely care about your experience. We prioritize accessible and compassionate legal representation, making sure you feel supported throughout the process. Our commitment to personalized client care means you’ll have a dedicated attorney who truly understands your legal concerns and will keep you informed every step of the way.
Many people find themselves confused about California’s comparative negligence laws. Even if you think you share some responsibility for the accident, an accidents lawyer might help you determine if you are still entitled to compensation. Our team, including accidents lawyers, is here to guide you through these complexities and advocate for your rights. Remember, you’re not alone in this journey; we’re here for you.
What Is Your Fee Structure and Payment Policy?
Understanding the fee structure of your personal injury lawyer is crucial, especially when navigating the complexities of compensation claims. It’s understandable that many people find themselves overwhelmed by these details. Most lawyers in this area, including those at The Ledger Law Firm, work on a contingency fee basis. This means they only get paid if you succeed in your legal matter. Typically, the percentage deducted from your settlement ranges from 33% to 40%, depending on the complexity of your case and when it is resolved. For instance, if your situation settles for $300,000 and your attorney’s fee is set at 33%, you would pay $99,000 in legal fees, leaving you with $191,000 after expenses.
It’s important to clarify any additional costs you might incur during the legal process. While contingency fees cover the attorney’s payment, they do not include case-related expenses such as filing fees, medical record retrieval, or expert witness costs. These expenses are often advanced by the attorney and deducted from your final settlement. Knowing this can help you prepare for what lies ahead.
At The Ledger Law Firm, transparency is key. Reputable lawyers will provide a clear written agreement detailing the fee percentage and how costs are handled. Regular communication regarding your situation status and financial responsibilities is crucial to ensure you are completely informed throughout the process. By comprehending these elements, including the aspects that influence the worth of your case-such as the seriousness of your injuries and lost earnings-you can make informed choices. Remember, you’re not alone in this journey; we’re here for you. Focus on your recovery without the weight of upfront legal costs.
What Is Your Strategy for Handling My Case?
When discussing your situation, it’s understandable to feel overwhelmed. It’s crucial to understand your lawyer’s strategy. Ask how they plan to:
- Gather evidence
- Negotiate with insurance companies
- Prepare for trial if necessary
At The Ledger Law Firm, we’re here for you. Our sole focus is on maximizing your compensation, ensuring that all medical expenses, lost income, and pain and suffering are covered. We’ve successfully recovered over $100 million for our clients in the past decade, demonstrating our commitment to personal injury victims.
Many people find themselves unsure about accepting settlement offers from insurance companies. Before making any decisions, it’s essential to consult with an experienced accidents lawyer in Newport Beach. Insurance companies often present low initial offers to minimize their payouts. A knowledgeable attorney will assess your damages and negotiate to secure the maximum compensation possible. Remember, a well-thought-out strategy can significantly influence the outcome of your situation. You’re not alone in this journey; we’re here to support you every step of the way.
What Resources Do You Have to Support My Case?
If you’re facing a challenging situation, it’s important to ask your attorney about the resources they can tap into to support you. This includes access to expert witnesses, investigators, and advanced technology for gathering evidence. At The Ledger Law Firm, we understand how crucial expert witnesses are in personal injury cases. They bring specialized knowledge that can help clarify complex issues and establish liability. Their insights can make a significant difference in verdicts. For example, in a notable trucking safety case, expert testimony played a key role in securing a $16.6 million verdict, highlighting how credible expert opinions can impact compensation amounts.
We also pride ourselves on our thorough accident investigations and evidence collection. Our dedicated team works diligently to gather vital evidence, obtain official documents, interview witnesses, and analyze all available information to build a strong case. We utilize advanced technology to streamline our preparation process, ensuring that every detail is carefully documented. This combination of expert insights and cutting-edge resources not only strengthens your case but also increases the likelihood of a favorable outcome.
It’s understandable that navigating these legal challenges can feel overwhelming. That’s why having an attorney with a solid support system, like The Ledger Law Firm, is so important. We’re here for you, ready to advocate for your rights. Don’t hesitate to reach out and ask about the critical resources we can provide to help you through this journey.
What Is Your Success Rate with Similar Cases?
When considering legal representation, it’s important to ask the accidents lawyer about their success rate with cases similar to yours. Understanding their history can provide valuable insight into how effectively they handle matters like yours. A high success rate often reflects an attorney’s skill in navigating the complexities of tort law. For example, did you know that car accident claims typically have a success rate of about 61%? In contrast, medical malpractice claims are significantly lower, around 19%. This difference underscores the importance of choosing an accidents lawyer who has proven experience in your specific type of case.
Many people find themselves wondering about the likelihood of a favorable outcome. Statistics show that approximately 70% of individuals who submit personal injury claims receive a payout. This highlights the potential for positive results when you have an experienced professional by your side. Ultimately, an accidents lawyer’s high success rate not only showcases their capabilities but also suggests a thoughtful approach to achieving the best possible outcomes for their clients.
Remember, you’re not alone in this journey. We’re here for you, ready to support you in navigating the legal landscape with confidence.
Are You Willing to Take My Case to Trial if Necessary?
If you’re facing challenges in reaching a fair settlement, it’s important to ask your attorney if they’re ready to take your case to trial. At The Ledger Law Firm, we understand that most personal injury cases are resolved through negotiation and settlement. However, when insurance companies are unwilling to offer a fair settlement, we stand ready to take your case to court and fight for the justice you deserve.
It’s understandable that many people feel uncertain about the trial process. An attorney who is prepared to go to trial can significantly strengthen their bargaining position with insurance firms. This readiness sends a clear message to insurers: we are committed to pursuing justice for our clients with the support of an accidents lawyer. As a result, this often leads to more favorable settlement offers.
Moreover, being trial-ready can influence the overall outcome of bodily harm cases. It encourages insurance companies to carefully assess the potential risks and costs associated with litigation. Our clients often express gratitude for our compassionate approach, sharing that they feel prioritized and supported throughout their journey.
Did you know that according to the Bureau of Justice Statistics, fewer than 4 percent of bodily harm claims actually result in a trial verdict? This highlights how rare trials are and underscores the importance of having a professional who is not only skilled in negotiation but also ready to advocate fiercely in court if necessary.
We also recognize the emotional toll that trials can take on plaintiffs. The process can be lengthy and stressful, making it crucial to have a lawyer who is prepared to support you every step of the way. Remember, you’re not alone in this journey; we’re here for you.
What Is the Expected Timeline for My Case?
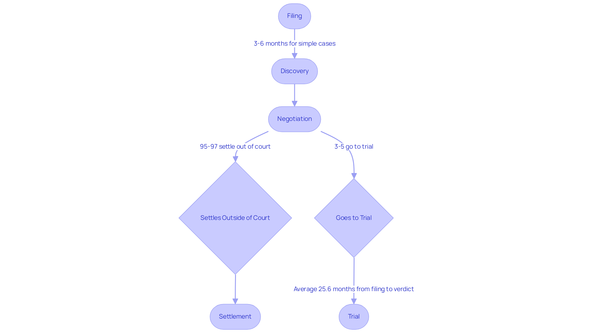
Understanding the timeline for a personal injury claim is crucial for managing your expectations and planning your recovery. It’s understandable that every situation is unique, but your lawyer should be able to provide a general timeframe that highlights key milestones like filing, discovery, and potential trial dates. For instance, straightforward personal injury cases often settle within just a few months, while more complex situations can take one to two years or even longer. Typically, simple cases resolve in about 3 to 6 months, whereas those with moderate complexity may need 6 to 12 months for resolution.
Statistics show that around 95% to 97% of personal injury claims settle outside of court, which significantly shortens the process compared to cases that go to trial, averaging about 25.6 months from filing to verdict, not including appeals. Factors that can influence the duration include the complexity of the claim, the negotiation process, and the effectiveness of the attorney handling your case. Unfortunately, inexperienced attorneys might unintentionally extend the timeline by missing deadlines or not gathering necessary documentation in a timely manner.
Many legal professionals stress the importance of reaching out to an attorney early on to preserve evidence and ensure all deadlines are met. For example, a study from The Ledger Law Firm highlights that taking prompt action after an accident-like seeking medical care and documenting your injuries-is vital for building a strong claim. Additionally, it’s crucial to understand the statute of limitations for your specific case, as California law allows only two years from the date of the injury to file a claim. Missing this deadline could mean losing your right to seek compensation.
In a personal injury case, you must demonstrate four components of negligence:
- Duty of Care
- Breach of Duty
- Causation
- Damages
Experienced accidents lawyers often remind us that the timeline for accident cases can vary significantly based on the complexity of the claim and whether it settles or goes to trial. This insight reinforces the importance of having a knowledgeable accidents lawyer from The Ledger Law Firm by your side, someone who can help you navigate the complexities of the legal process. While the legal journey may feel lengthy, remember that having the right support can help ease the emotional and financial burdens associated with personal injury claims. We’re here for you, and you’re not alone in this journey.
How Will You Handle Negotiations with Insurance Companies?
When it comes to negotiating with insurance companies, it’s understandable that you might feel overwhelmed, so consulting an accidents lawyer can help. Inquiring with your accidents lawyer about their approach can be a crucial step in advocating for your rights. Effective negotiation can significantly influence the compensation you receive, and knowing your accidents lawyer’s strategies can provide you with peace of mind.
A skilled accidents lawyer doesn’t just counter lowball offers; they also utilize thorough documentation and expert testimonies to strengthen your case. Many people find themselves unsure of how to present their situation, but accidents lawyers emphasize the importance of clear communication and a collaborative relationship with adjusters. This teamwork can lead to more favorable outcomes with the help of an accidents lawyer.
To improve your negotiation stance, consider preparing comprehensive documentation of your damages, medical costs, and lost earnings with the help of an accidents lawyer. This preparation allows your accidents lawyer to craft a compelling narrative that truly reflects the impact of your injury on your life. When insurers see the full scope of your situation, it becomes harder for them to dismiss your claims.
Remember, when clients and their accidents lawyer work together strategically, they can effectively contest unjust proposals. This collaboration with an accidents lawyer often results in settlements that genuinely represent the extent of your damages. You’re not alone in this journey; we’re here for you, ready to support you every step of the way.
How Involved Will I Be in the Legal Process?
Understanding your role in the legal process is crucial for effectively navigating your situation, especially when working with an accidents lawyer. Accidents lawyers truly value your involvement, ensuring you’re not just a passive observer but an active participant in your case. This means providing important documents, attending meetings, and taking part in depositions. When clients engage in these processes, it creates a cooperative atmosphere that can significantly impact the outcome of your case.
To prepare for your involvement, consider these steps:
- Gather relevant documents, like medical records and accident reports, to support your claims.
- Be ready to share your experiences and any evidence that might strengthen your case.
- Stay informed about the legal process, and don’t hesitate to ask your attorney about anything that feels unclear.
Many accidents lawyers emphasize how vital client participation is. A well-informed client can truly enhance the effectiveness of legal strategies. By actively engaging in your case with your accidents lawyer, you not only help build a stronger argument but also gain a clearer understanding of the proceedings. This understanding can ease some of the stress that often comes with legal battles. Ultimately, your involvement fosters better communication with your attorney and can lead to a more favorable outcome.
It’s understandable that navigating the legal landscape can feel overwhelming. Remember, you’re not alone in this journey. We’re here for you, and your active participation can make a real difference.
Conclusion
Choosing the right accidents lawyer is a pivotal decision that can significantly impact the outcome of your personal injury case. It’s understandable that many individuals feel overwhelmed by this process. By asking the essential questions outlined in this article, you can gain valuable insights into a lawyer’s experience, communication style, fee structure, and overall strategy. Each of these elements plays a crucial role in ensuring that you feel supported and informed throughout your legal journey.
Consider the importance of understanding a lawyer’s experience with similar cases. Clear communication is essential, as it fosters trust and clarity. Additionally, knowing how a lawyer plans to handle negotiations and whether they are prepared to take your case to trial can provide peace of mind. Remember, your involvement in the legal process not only enhances your understanding but also strengthens your case.
Navigating the complexities of personal injury claims can be daunting, but having the right legal support can truly make all the difference. We encourage you to take an active role in your case. Ask pertinent questions and seek attorneys who prioritize transparency and communication. By doing so, you empower yourself and ensure you receive the representation you deserve in your pursuit of justice. You’re not alone in this journey; we’re here for you.
Frequently Asked Questions
What should I ask a personal injury lawyer about their experience?
It’s important to inquire about their specific experience with cases similar to yours, including the average number of personal injury claims they have handled and their success rate in resolving these cases.
How many personal injury claims do attorneys typically handle?
Many personal injury lawyers manage a significant number of claims, with firms reporting an average of 181,064 costs per claim, indicating the complexity involved in these cases.
Why is a lawyer’s experience important in personal injury cases?
A lawyer with substantial experience in accident law is generally better equipped to navigate the complexities of your situation and advocate effectively on your behalf, which can greatly influence your chances of securing a favorable settlement or ruling.
How will The Ledger Law Firm communicate with me during my case?
The Ledger Law Firm prioritizes accessible and compassionate legal representation, ensuring you receive regular updates through emails, phone calls, or in-person meetings, depending on your preferences.
What is the fee structure for personal injury lawyers at The Ledger Law Firm?
Most lawyers, including those at The Ledger Law Firm, work on a contingency fee basis, meaning they only get paid if you succeed in your legal matter. The percentage deducted from your settlement typically ranges from 33% to 40%.
Are there any additional costs I should be aware of when hiring a personal injury lawyer?
Yes, while contingency fees cover the attorney’s payment, they do not include case-related expenses such as filing fees, medical record retrieval, or expert witness costs. These expenses are often advanced by the attorney and deducted from your final settlement.
How can I ensure transparency regarding fees and costs with my lawyer?
At The Ledger Law Firm, transparency is key. Reputable lawyers will provide a clear written agreement detailing the fee percentage and how costs are handled, along with regular communication regarding your situation status and financial responsibilities.
Free Case Evaluation
Recent Posts
- A Full Process – How To Start A Personal Injury Claim Los Angeles | Attorney For Personal Injury Claims
- Does Surgery Increase Workers’ Comp Settlement? Signs Of Your Increased Worker’s Claim
- Blamed for a Car Accident That Wasn’t My Fault: How to Dispute Liability & Protect Your Claim
- Low Impact Car Accident Settlement: Injuries, Compensation, Proof & Claim Strategies
- How Do Car Accident Settlements Work? A Step-by-Step Guide to the Car Accident Settlement Process











